Specials
Spiegel
Teslatrafo
HV-Trafo
HV - Netzteil
Generator
Verzerrer
Lauflicht
Relais
Stepseparator
Lichtautomat
Sprachfilter
Motorsteuerung
Blinklicht
Vorverstärker
Nachlauf
Leistungssteller
Klangregelung
Power-Blinklicht

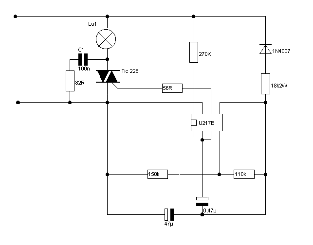
Die im Bild vorgestellte Schaltung ist eine Telefunken Applikation.

 

Leistung

0,5 – 2 KW

Duty cycle

1 : 1

F

 2,7 Hz

 

      

    Die Schaltung läuft eigentlich immer auf Anhieb.

    Je nach Triac den Gatewiderstand verkleinern.

    Patente und sonstige Rechte beachten.