Specials
Spiegel
Teslatrafo
HV-Trafo
HV - Netzteil
Generator
Verzerrer
Lauflicht
Relais
Stepseparator
Lichtautomat
Sprachfilter
Motorsteuerung
Blinklicht
Vorverstärker
Nachlauf
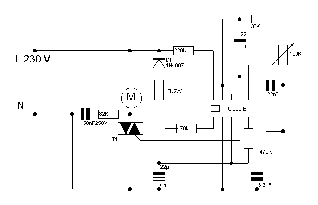
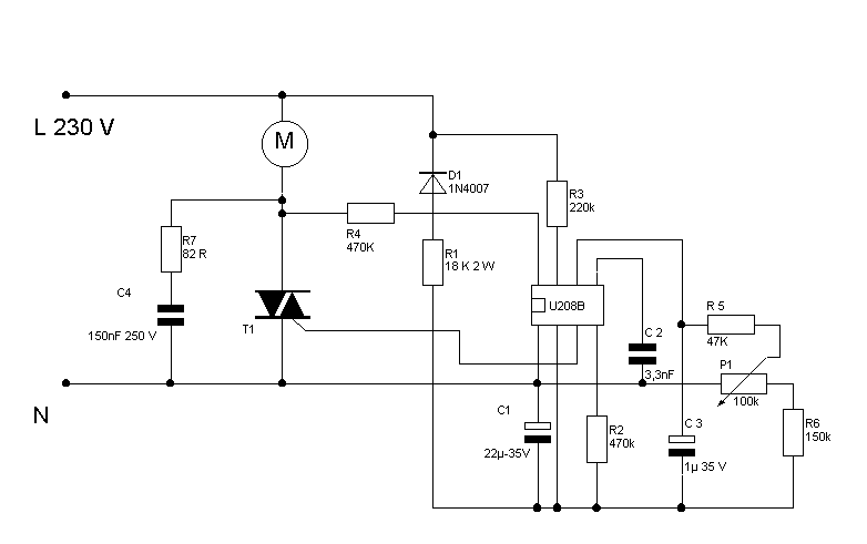
Leistungssteller
Klangregelung
Leistungssteller

Die vorgestellten Schaltungen sind Telefunken Applikationen.

Bitte beachten Sie die Rechte Dritter und bedenken Sie

Netzspannung ist tödlich.

Probleme macht diese Schaltung eigentlich nie, u. U. je nach Triac, Gatewiderstand verringern.